華蘭生物工程股份有限公司
  • 走進華蘭
  • 新聞之窗
  • 公示信息
  • 產品中心
  • 投資者關系
  • 科技創新與質量保證
  • 預防與保健
  • 招聘信息
  • 招標信息

走進華蘭

一切為了人類健康

  • 華蘭概況
  • 董事長致辭
  • 華蘭發展史
  • 廠區掠影
  • 子公司簡介

新聞之窗

及時了解公司動態

  • 華蘭生物旗下貝伐珠單抗注射液獲批上市
  • 新年開啟新篇章,2024年元旦安康董事長到新廠區慰問員工,并為新廠區大門落成揭牌
  • 華蘭生物緊急馳援甘肅災區
  • 查看更多

公示信息

一切為了人類健康

  • 產品信息
  • 企業資質
  • 醫藥代表

人血白蛋白

靜注人免疫球蛋白(pH4)

人免疫球蛋白

破傷風人免疫球蛋白

乙型肝炎人免疫球蛋白

狂犬病人免疫球蛋白

人凝血酶原復合物

人凝血因子VIII

人纖維蛋白原

查看更多

投資者關系

一切為了人類健康

  • 臨時公告
  • 定期報告
  • 聯系我們

科技創新與質量保證

一切為了人類健康

  • 科技創新
  • 質量保證
  • 學術交流
  • 企業榮譽

預防與保健

一切為了人類健康

  • 健康知識
  • 宣傳資料
  • 不良反應
  • 視頻中心

藥品不良反應報告郵箱:gfywjjb@hualan.com

藥品不良反應報告電話:0373-3519992/3519588

招聘信息

您的加入可以給我們帶來新的活力,我們同樣也可以贈您無限的發展空間

  • 人才理念
  • 招聘信息
  • 招聘熱線

招標信息

一切為了人類健康

  • 招標信息

HUALAN

走進華蘭
  • 華蘭概況
  • 董事長致辭
  • 華蘭發展史
  • 廠區掠影
  • 子公司簡介
新聞之窗
公示信息
  • 產品信息
  • 企業資質
  • 醫藥代表
產品中心
  • 人血白蛋白
  • 靜注人免疫球蛋白(pH4)
  • 人免疫球蛋白
  • 破傷風人免疫球蛋白
  • 乙型肝炎人免疫球蛋白
  • 狂犬病人免疫球蛋白
  • 人凝血酶原復合物
  • 人凝血因子VIII
  • 人纖維蛋白原
投資者關系
  • 臨時公告
  • 定期報告
  • 聯系我們
科技創新與質量保證
  • 科技創新
  • 質量保證
  • 學術交流
  • 企業榮譽
預防與保健
  • 健康知識
  • 宣傳資料
  • 不良反應
  • 視頻中心
招聘信息
  • 人才理念
  • 招聘信息
  • 招聘熱線
招標信息
  • 招標信息
子公司簡介
  • 華蘭生物疫苗股份有限公司
  • 華蘭生物工程重慶有限公司
  • 華蘭基因工程有限公司
  • 華蘭生物工程(蘇州)有限公司
  • 科技創新
  • 質量保證
  • 學術交流
  • 企業榮譽
首頁 > 科技創新與質量保證 > 科技創新
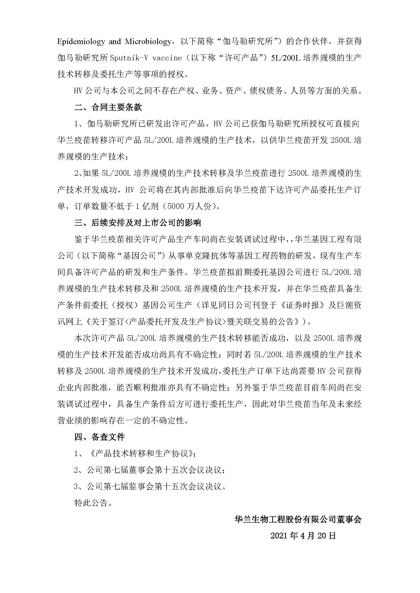
關于控股子公司簽訂《產品技術轉移和生產協議》的公告
發布時間:2021-04-20 瀏覽量:19158

20210420 關于控股子公司簽訂《產品技術轉移和生產協議》的公告 _頁面_120210420 關于控股子公司簽訂《產品技術轉移和生產協議》的公告 _頁面_2

上一篇:關于控股子公司取得藥物臨床試驗批準通知書的公告
下一篇:公司取得“重組Exendin-4-Fc融合蛋白注射液”藥物臨床試驗批準通知書

相關信息

關于控股子公司取得藥物臨床試驗批準通知書的公告
關于控股子公司簽訂《產品技術轉移和生產協議》的公告
公司取得“重組Exendin-4-Fc融合蛋白注射液”藥物臨床試驗批準通知書
公司取得新工藝靜注人免疫球蛋白《臨床試驗通知書》
控股子公司四價流感病毒裂解疫苗國內首家上市
2015年度國家技術發明獎推薦項目公示
走進華蘭
  • 華蘭概況
  • 董事長致辭
  • 華蘭發展史
  • 廠區掠影
  • 子公司簡介
產品中心
  • 人血白蛋白
  • 靜注人免疫球蛋白(pH4)
  • 人免疫球蛋白
  • 破傷風人免疫球蛋白
  • 乙型肝炎人免疫球蛋白
公示信息
  • 產品信息
  • 企業資質
  • 醫藥代表
投資者關系
  • 臨時公告
  • 定期報告
  • 聯系我們
科技創新與質量保證
  • 科技創新
  • 質量保證
  • 學術交流
  • 企業榮譽
預防與保健
  • 健康知識
  • 宣傳資料
  • 不良反應
  • 視頻中心
招聘信息
  • 人才理念
  • 招聘信息

聯系我們

官方網站

服務熱線

0373-3519992

CopyRight ? 2010-2026 華蘭生物工程股份有限公司 版權所有

ICP備案號:豫ICP備05017865號-1 互聯網藥品信息服務資格證:(豫)非經營性2015-0028 豫公網安備 41070202000345號